职位推荐
- 珍格医疗-临床销售 15001-20000
- 地奥制药-医药代表 6001-8000
- 普利德医疗-医疗设备销售经理 面议
- 大唐-兼职招商经理 面议
- 景德中药-直营经理 6001-8000
- 安邦医药-省区招商经理 8001-10000
- 恒瑞医药-医药信息沟通专员 6001-8000
- 黄河中药-学术讲师 8001-10000
发布日期:2023-08-22 浏览次数:126
我院肝脏外科研究室曾勇教授团队近期在Biomaterials(IF:14.0)发表文章“CircZNF215 promotes tumor growth and metastasis through inactivation of the PTEN/AKT pathway in intrahepatic cholangiocarcinoma”,首次揭示了环状RNA circZNF215在肝内胆管细胞癌(intrahepatic cholangiocarcinoma, iCCA)中的生物学功能及其作用机制,为iCCA提供了新的预后因子和潜在的治疗靶点。

肝脏外科廖文尉、杜锦鹏和李练为共同第一作者,肝脏外科/肝脏外科研究室曾勇教授、袁克非研究员为共同通讯作者。
肝内胆管细胞癌(iCCA)是第二常见的原发性肝癌,全球发病率逐年上升。目前,手术是iCCA最有效的治疗方法,但术后5年生存率低且复发率高。此外,对于不可手术切除的iCCA患者,放化疗效果较差;对于可手术切除的iCCA患者,放化疗效果短暂。因此,迫切需要提高对iCCA进展和转移机制的认识,开发更先进的诊断技术和新的治疗靶点,提高iCCA患者的生存率。环状RNA(circRNA)因其共价闭合的环状结构特点而具有稳定性,成为了新型生物标志物。circRNA具有miRNA和蛋白海绵功能,调控下游相关蛋白的表达,使癌症发生相关的信号通路激活或失活。然而,circRNA在iCCA转移中的潜在机制仍有待进一步阐明。
本研究中,研究者通过circRNA测序分析发现,cZNF215是iCCA组织中高度上调的一个关键circRNA。cZNF215的异常表达通过失活PTEN/AKT途径,在体内外促进iCCA的增殖和转移。具体来说,cZNF215能竞争性地与PRDX1结合,从而使PTEN失去了PRDX1的保护并被氧化失活,进而导致AKT磷酸化。更重要的是,研究证明了cZNF215作为治疗iCCA增殖和转移的靶点的可能性。
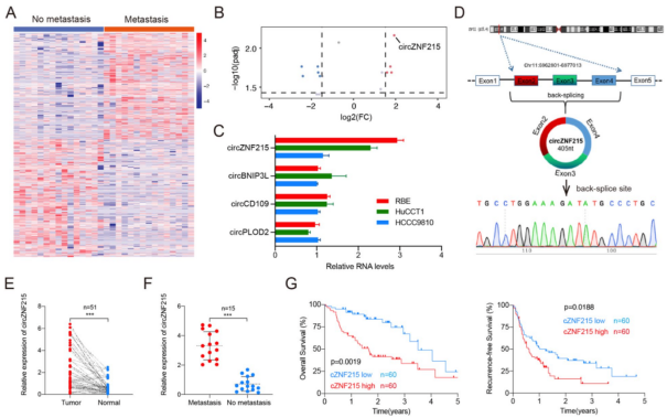
研究者首先通过circRNA-seq分析了术后未发生转移和已发生转移的iCCA组织中circRNA表达谱的差异,用qRT-PCR方法在iCCA细胞系进行检测,发现有4个circRNA的表达水平显著上调。根据circRNA-seq数据和RT-qPCR结果,发现cZNF215均显示出最明显的表达差异。因此,研究者选择cZNF215进行进一步研究。我们发现cZNF215在iCCA组织中的表达水平明显高于癌旁组织,同时在术后转移的iCCA组织中的表达水平也显著高于未发生转移的iCCA组织。高表达cZNF215与iCCA转移和iCCA患者的不良预后密切相关,并且患者的总体生存率和无复发生存率相比于低表达cZNF215均明显降低。

图1 cZNF215在iCCA中的表达水平和生存预后分析
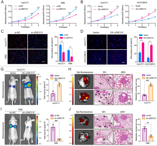
研究者通过siRNA和慢病毒过表达载体对cZNF215进行敲低或过表达,发现敲低cZNF215显著抑制RBE和HuCCT1细胞增殖、侵袭和迁移,而过表达cZNF215后观察到相反的结果。为了进一步探索cZNF215在体内的生物学功能,研究者分别通过shRNA载体和慢病毒过表达载体构建稳转株细胞,并应用到小鼠肿瘤模型中,用荧光素酶标记并通过体内成像系统进行追踪,发现cZNF215的过表达显著促进肿瘤生长和转移,而cZNF215的敲低则抑制了iCCA生长和转移。综上表明,cZNF215在体外和体内均促进了iCCA的生长和转移。

图2 cZNF215在体内外均可促进iCCA的生长和转移
机制研究表明,高表达cZNF215和PTEN竞争性与PRDX1相互作用,从而抑制了PRDX1与PTEN的结合,并导致PTEN/AKT途径被氧化诱导失活,最终促进了iCCA的增殖和转移。此外,研究还发现,低表达cZNF215的iCCA细胞对ipatasertib(一种AKT特异性抑制剂)的抗肿瘤作用更为敏感。

图3 cZNF215促进iCCA细胞增殖和转移的机制示意图
研究表明,cZNF215通过调控PTEN/AKT信号通路促进了iCCA的增殖和转移,并可能作为iCCA患者预后的一个新的预测指标。同时,敲低cZNF215能增强ipatasertib抗iCCA的治疗效果。本研究课题揭示了cZNF215在iCCA转移中的具体作用和分子机制,为临床上的iCCA患者提供了新的治疗思路和诊断策略。
原文链接:https://jeccr.biomedcentral.com/articles/10.1186/s13046-023-02699-w
300多万优质简历
17年行业积淀
2万多家合作名企业
微信扫一扫 使用小程序
