职位推荐
- 珍格医疗-临床销售 15001-20000
- 地奥制药-医药代表 6001-8000
- 普利德医疗-医疗设备销售经理 面议
- 大唐-兼职招商经理 面议
- 景德中药-直营经理 6001-8000
- 安邦医药-省区招商经理 8001-10000
- 恒瑞医药-医药信息沟通专员 6001-8000
- 黄河中药-学术讲师 8001-10000
发布日期:2023-09-20 浏览次数:197
2023年9月9日,生物治疗国家重点实验室韩俊宏教授团队在Science Advances(IF:13.6)在线发表了题为Requirement of WDR70 for POLE3-mediated DNA double-strand breaks repair的研究论文。该研究发现包含多个WD重复结构域的蛋白WDR70与RNF20/RNF40互作,协同促进H2B K120ub1,进而调控DNA聚合酶POLE3的转录和DNA双链断裂修复,证明了WDR70在调节基因组稳定性维持中发挥关键作用。

DNA损伤是造成基因组失稳的关键事件之一,快速有效的损伤修复对于细胞存活至关重要。DNA双链断裂主要通过同源重组(HR)和非同源重组末端连接(NHEJ)两种方式修复,染色质的表观遗传学修饰也深度参与这两种修复的调控。组蛋白H2B 第120位点的赖氨酸单泛素化(H2B K120ub1)是最重要的染色质修饰之一,其可作为信号传导的关键节点激发下游重要的组蛋白修饰通路以促使染色质结构开放,从而参与多种关键细胞生理过程,包括基因转录、DNA损伤修复和DNA复制等。除BRAC1和MDM2 E3泛素化酶外,RNF20/RNF40异源二聚体复合物同样可以单泛素化H2B K120。然而,RNF20/RNF40介导的H2B K120ub1在DNA损伤修复中的调控机制尚未完全阐明。
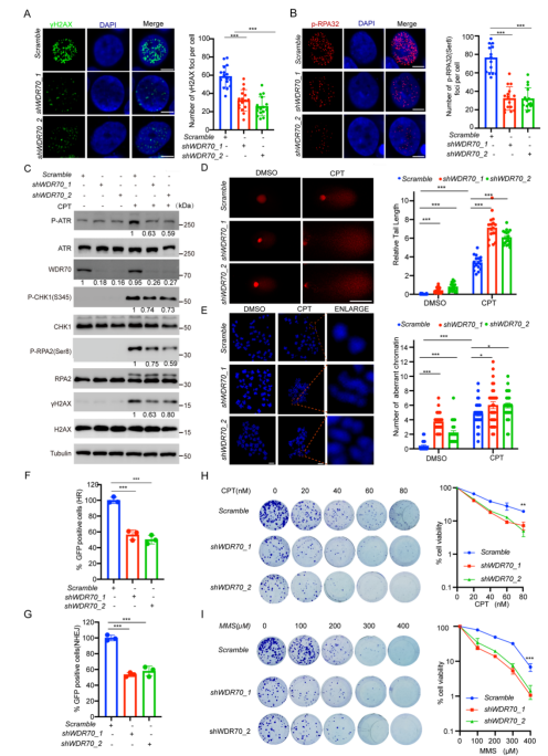
该研究首先通过亲和质谱鉴定了WDR70互作蛋白,发现多种与DNA损伤修复相关的蛋白可被WDR70捕捉到。通过功能实验证实WDR70的WD结构域是RNF20/RNF40互作和H2B K120ub1必需的,且缺失WDR70可抑制DNA损伤修复从而导致基因组不稳定(图1)。研究团队进一步通过转录组分析发现DNA聚合酶POLE3的转录受WDR70及H2B K120ub1的紧密调控,且POLE3参与DNA复制压力下的染色质完整性维持。在机制上,POLE3与染色质重塑复合物的亚基CHRAC1结合,并招募NHEJ的效应蛋白KU80至DNA损伤部位以完成DNA损伤修复(图2)。重要的是,研究团队同时发现CHRAC1在结直肠癌中存在D121Y点突变,包含该突变的肿瘤细胞对于喜树碱(CPT)诱导的DNA损伤修复能力低下,究其原因是因为突变体CHRAC1结合POLE3的能力受损,提示POLE3-CHRAC1互作异常可能通过妨碍DNA损伤修复参与结直肠癌的恶性进展。

图1:WDR70蛋白缺失导致基因组的不稳定及DNA损伤修复缺陷
本研究证明了WDR70在调节基因组稳定性维持中发挥关键作用,该发现对于理解表观遗传信息调控DNA修复具有重要意义,同时也暗示靶向WDR70蛋白可能是肿瘤治疗的一种有效途径。

图2:WDR70-RNF20/RNF40泛素化H2B K120ub1,该泛素化进而诱导DOT1L介导的H3K79甲基化修饰,并在DNA聚合酶POLE3基因启动子处富集以调节染色质的结构从而启动基因转录。表达的POLE3与CHRAC1互作,增加了DNA修复蛋白在损伤位点的招募,最终通过HR和NHEJ方式完成修复以确保基因组的完整性。另外,若阻断H2B K120泛素化或者抑制POLE3基因转录则导致DNA损伤不能及时修复,可发挥协同杀伤肿瘤细胞的效果。
生物治疗国家重点实验室博士生毛晓兵为第一作者,韩俊宏教授为通讯作者。该研究得到了国家重点研发计划、国家自然科学基金、华西医院1·3·5计划等项目的资助。韩俊宏课题组长期致力于表观遗传学调控、肿瘤耐药、肿瘤侵袭与转移的机制研究,前期成果发表于Journal of Biological Chemistry, Signal Transduction and Targeted Therapy, Science Advances, Hepatology, Science China-Life Science等高水平期刊。
原文链接:https://www.science.org/doi/full/10.1126/sciadv.adh2358
300多万优质简历
17年行业积淀
2万多家合作名企业
微信扫一扫 使用小程序
